ANT V682 Ausgangsübertrager
#1
Moin zusammen,

ich würde gern Ausgangsübertrager aus ANT V682 Karten für meine eigenen Schaltungen verwenden. Es hat sich dabei aber ein Problem ergeben. In der Schaltung des V682 sind die Übertrager wunderbar. Ich habe einen Kanal gemessen. Der Generator ist auf 0 dBu eingestellt, der Ausgang des Verstärkers ist mit 600 Ohm abgeschlossen. Das THD+N liegt bei ca -86 dB, was sehr gut ist.

[Bild: AUE-IN-V682-600-OHM.png]
Löte ich den selben Übertrager aus der Schaltung aus und messe ihn ebenfalls mit einem Pegel von 0 dBu und einem Abschlusswiderstand von 600 Ohm, so ergibt sich ein deutlich schlechteres THD+N von ca. -54 dB.

[Bild: AUE-DIREKT-OHNE-SCHALTUNG-600OHM.png]
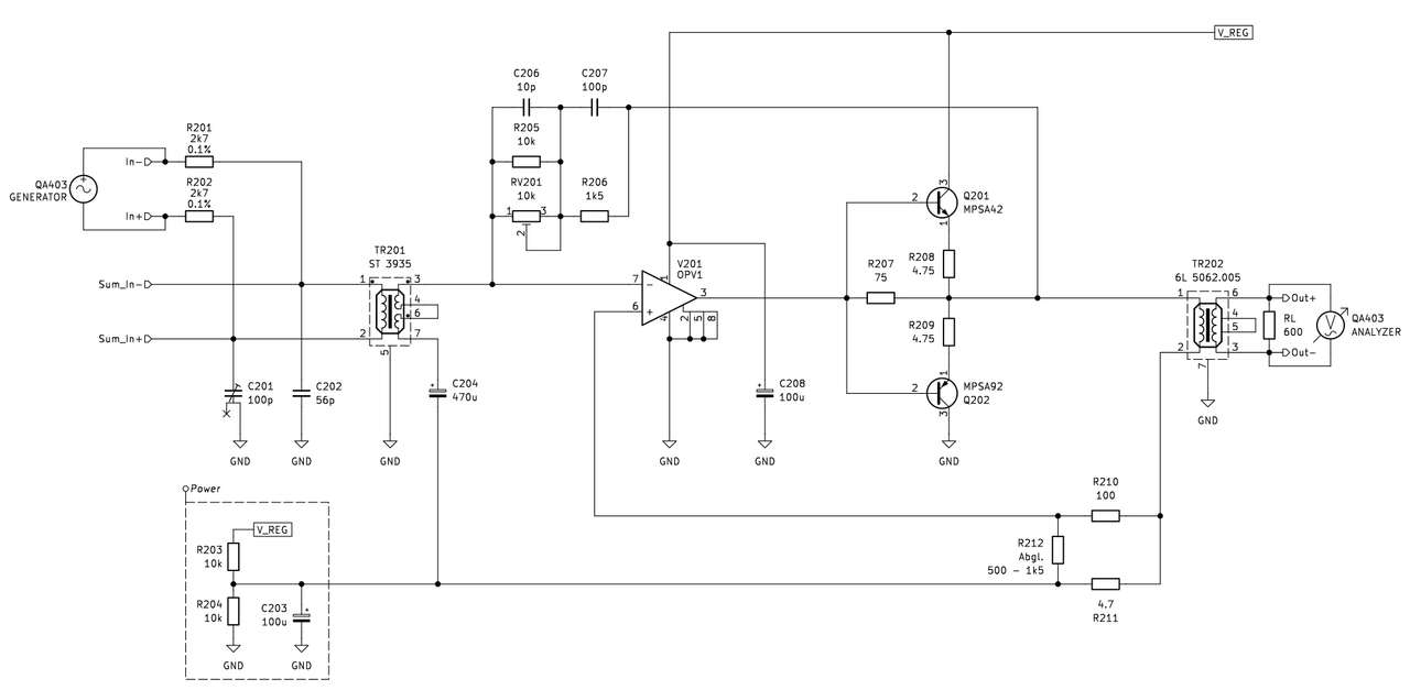
Des Rätsels Lösung muss logischerweise in der Schaltung des V682 liegen. Ich habe den betreffenden Teil der Schaltung mal unten eingestellt. Ich beziehe mich hier auf "Stufe 2". Der Ausgangsübertrager wird DC-gekoppelt. Die Biasspannung (1/2*V+) wird über R37 an den nichtinvertierenden Eingang des IC 31 gelegt. Dieser R37 soll auf Klirrminimum abgeglichen (500 Ohm - 1,5 kOhm). An P32 liegt logischerweise ebenfalls die Biasspannung. Theoretisch gibt es zwischen Pin 2 und Pin 1 des Ausgangsübertragers keine Spannungsdifferenz. Warum liefert der Ausgangsübertrager in dieser Schaltung bessere Messwerte? Das verstehe ich leider nicht.

[Bild: V682.png]

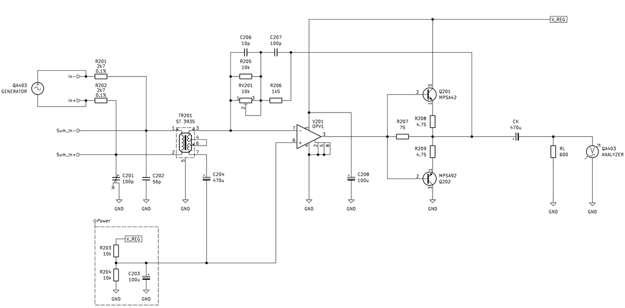
In meiner eigenen Schaltung habe ich die Endstufe quasi nachgebaut (siehe unten). Ich bekomme hier R212 allerdings nicht so abgeglichen, dass sich ein so gutes THD+N wie im V682 ergibt. Der Operationsverstärker OPV1 ist ein diskreter, mit MPSA42 und MPSA92 aufgebauter OPV. Reicht die DC-Genauigkeit nicht aus, oder warum funktioniert hier der Abgleich nicht?
[Bild: Bildschirmfoto-vom-2026-02-16-21-09-30.png]
In einer abgewandelten Version meiner Schaltung, ohne Ausgangsübertrager und 1/2*V+ direkt an den nichtinvertierenden Eingang gelegt, ist alles super (siehe unten).
[Bild: Bildschirmfoto-vom-2026-02-16-21-13-18.png]

Messung zu der obigen Schaltung:

[Bild: UV-625-SCHALTUNG-OHNE-AUE-600-OHM-6d-B.png]
Mit einem anderen Ausgangsübertrager und 600 Ohm Abschluss funktioniert die Schaltung ebenfalls reibungslos. Vielleicht weiß ja jemand, was hier los ist.

Viele Grüße
Heiko
Zitieren
#2
So wie ich das sehe (kann mich natürlich auch irren) werden in dem originalen Verstärker die übertragerbedingten "Eisen-"Verzerrungen durch eine kombinierte Gegen- und Mitkopplung kompensiert, die Impedanz im Primärkreis des Übertragers wird durch einen abgleichbaren, geringfügig negativen Innenwiderstand des Verstärkers praktisch nahezu zu Null gemacht (Übertrager "sieht" eingangsseitig einen Kurzschluß). Daß es mit deiner Schaltung nicht richtig funktioniert, könnte an mangelnder Leerlaufverstärkung und zu hohem Offset ( dadurch DC-Vormagnetisierung des Übertragers) liegen. Was ist denn IC31 in der Originalschltung für einer? Ich vermute mal ein 4558 o. dgl., da solltest Du in deiner Schaltung den selben Typ verwenden. Auch der Aufbau an sich (insbesondere die Wahl der Massebezugspunkte) kann hier schon Einfluß auf das Verhalten der Schaltung haben, solche kombinierten Gegen- und Mitkopplungen sind immer etwas kritisch.

Gruß Holger
Zitieren
#3
Moin,

sollte es in der Originalschaltung tatsächlich der 4885  bzw. einer seiner Verwandten sein, sind die nicht unbedingt und immer durch "bessere" Typen zu ersetzen:
Dunnemals wurde die konkrete Dimensionierung der Schaltungen in Laboren versuchsweise ermittelt bzw. mindestens optimiert. Und ganz offensichtlich haben damals verwendete OpAmps Eigenschaften, die dabei - womöglich unbeabsichtigt - zuschlagen und dazu führen, dass diese Schaltungen empfindlich auf Eingangsbeschaltungen reagieren und insbesondere bei Nulldurchgängen und in höheren Aussteuerbereichen nur mit diesen Typen optimal funktionieren.

Probier daher den originalen OpAmp. Falls das damit besser ist, versuche den am Eingang des OpAmp vorliegenden Offset zu verändern bzw. einen solchen erst mitzugeben und den hinterher wieder zu kompensieren. 
Das mir selbst für dieses Vorgehen untergekommene Beispiel sind meine beiden Nachbauten des Effektgerätes DrQ (Elektro Harmonix Envelope Filter), hier
http://www.geofex.com/PCB_layouts/Layouts/drquak.pdf
und hier
https://www.muzique.com/schem/quack.gif
kann man was dazu nachlesen. Der betreffende OpAmp ist der "untere", für die Hüllkurve zuständige: Ohne die LEDs kommt keine brauchbare Hüllkurve zustande.

Ich hatte dunnemals - als ich die beiden Geräte jeweils für zu Hause und den Proberaum nachgestrickt habe, hat sich sowas noch gelohnt - zunächst das Original nachgebaut und erst als beide zwar mit 4885, aber nicht mit dem von mir wegen des Batteriebetriebes bevorzugten TL062 funktionierten, im www recherchiert. Da die Schaltung von Jack Orman direktemang funktionierte, habe ich auch nicht im 4885-Datenlatt nachgesehen, woran das liegen könnte. Beide Geräte sind übrigens ab und an noch in Betrieb und funktionieren seit inzwischen rund 40 Jahren.

Martin

PS.: Die meisten von mir selbst (nach)gebauten und vor allem modifizierten Effektgeräte arbeiten mit Eimerketten. Ich brauche daher keine High-End OpAmps, denn selbst jeder 741 kann alles "besser" bzw. macht nichts "schlimmer"  Cool
Zitieren
#4
Hallo zusammen,

danke euch für die Antworten. Der Hinweis auf die Mitkopplung und der Erzeugung einer negativen Impedanz war hilfreich, habe das dann auch nochmal in "Small Signal Audio Design" von D. Self nachgeschlagen. Ich habe die Ausgangsschaltung mal komplett ausgelötet und auf Lochraster aufgebaut und hinter meinen diskreten Opamp geschaltet (der dann normal als invertierender Verstärker beschaltet war). 

Das IC ist ein NE5534. Mit diesem funktionierte das Ganze dann einigermaßen. Ich habe zunächst 50 Hz drauf gegeben und dann auf Minimum von K2 abgeglichen. Das THD lag mit mit f_generator = 1 kHz bei -90dB, allerdings rauschte es ziemlich doll, da muss ich nochmal nachforschen. Wichtig ist noch, dass die Schaltung nur funktioniert, wenn V+/2 für den NE5534 über R102 (7,5 Ohm) und C97 (1000 uF) abgegriffen wird (direkt am Spannungsteiler mit 100 uF Abblockung ging nicht). Keine Ahnung, warum das so ist. Vielleicht irgendwie, weil der diskrete OPV seinen Bias direkt über den Spannungsteiler bekommt und das entkoppelt werden muss? Ich weiß nicht.

Später habe ich das alles dann nochmal mit meinem diskreten OPV probiert. Ich hab dazu einen Offset-Abgleich eingebaut. Ich bin damit aber nur auf ein THD+N von -75 dB gekommen.

@Martin: Selber stricken macht mir auch Spaß. Ich baue mir grad ein Pult mit Dannerkassetten, Eurokarten und einem TGL-Format. Einiges musste nur revidiert werden, den Rest baue ich selbst. Die hier angesprochene Schaltung ist ein Trennverstärker. 

Viele Grüße
Heiko
Zitieren
#5
Wie sehen denn die Offset-Spannungen aus am Übertrager bzw. am Ausgang des geboosterten OPV? Und gibt es Vergleiche der Slewrate beider Versionen (Original und Deiner Version)?

Gruß

Dieter
Zitieren
#6
Ich hab den thread natürlich sofort gesehen, bin aber erst jetzt dazugekommen, andere Schaltungen anzuschauen (wobei die wesentlichen Punkte bereits geklärt sind).

Wenn man die Spannungsaufbereitung der 24V beim V682 und anderen Geräten aus der Ecke (W695B, W696B) anschaut, so fällt auf, daß sowohl eine aufwendige Längsregelung als auch eine Stabilisierung der halben Spannung erfolgt. Mein erster Tip wäre daher gewesen, die Schaltung aus einem "richtigen" NT zu versorgen und nicht nur aus einem Spannungsteiler.
Außerdem wäre interessant, ob es die Spannungsmitte bei Ansteuerung "verreißt", also da mal einen Oszi dranzuhalten.

Dann ist eigentlich in allen diesen Schaltungen der NE5532/33/34 zu finden, der sich ja durch Rauscharmut und gute Stromlieferfähigkeit auszeichnet.

(Ein Pult aus Rundfunkkassetten hab ich vor 15 Jahren auch schon gebaut. Also eher drei, die laufen bis heute störungsfrei 10 Stunden am Tag bei uns im Verein.)
Zitieren
#7
Moin zusammen,

ich bin mir grad nicht sicher, wann ich wieder zum Tüfteln komme (spätestens nächste Woche). Dann kann ich wieder mehr berichten. Ich danke euch für eure Antworten. Ihr wisst ja wie das ist mit dem Tüfteln, die Zeit fliegt dabei immer und plötzlich ists wieder dunkel, auch wenn man sich vorgenommen hat, nur "mal eben" eine Sache zu machen. Ein paar Dinge kann ich aber noch sagen.

Meine Schaltung wird über einen LM317, welcher von einem Labornetzgerät versorgt wird, gespeist. Ich habe die Reglerschaltung auch mit Abblock-Kondensatoren an den richtigen Stellen "entrauscht". Die Mittelspannung wird aber momentan nur durch einen abgeblockten Spannungsteiler erzeugt. Im V682 hingegen, ist dem Teiler ein Spannungsfolger nachgeschaltet. Dadurch wird die Mittelspannung niederohmig zur Verfügung gestellt (leider ist der Schaltungsteil im PDF abgeschnitten, aber ich habe mir das so erschlossen). Der Widerstand von 7,5 Ohm (R102) liegt dann wohl vor dem 1000 µF Kondensator (C97), damit der Spannungsfolger nicht direkt seinen Strom in die 1000 µF prügeln muss.

Korrekt ist auch, dass die Mittelspannung bei dieser Beschaltung des OPV etwas schwankte. Ich kann beim nächsten mal ein Bild vom Oszi machen. Die Rechteckspannung habe ich mir noch nicht angeschaut, das kann ich nächstes mal machen und ebenfalls ein Bild machen.

Viele Grüße
Heiko
Zitieren
#8
Wenn das Ganze mit unsymmetrischer Stromversorgung gespeist wird, ist ein Spannungsteiler (auch wenn er mit Elkos abgeblockt ist) in der Regel nicht ausreichend, man braucht dann zwingend einen Spannungsfolger. Die virtuelle Masse muß niederohmig sein und darf auch bei unsymmetrischer Belastung nicht "wegschwimmen".

Gruß Holger
Zitieren
#9
@Holger

Meinst du generell, oder im Fall dieser Schaltung mit der delikaten Mitkopplung? Ich habe viele Schaltung aus den 70er und 80er Jahren gesehen, in denen ein Spannungsteiler mit Abblockkondensatoren genutzt wird, z.B. in Studiotechnik der DDR, Neumann, Telefunken und Siemens. Bei meinen bisherigen Schaltungen (alles im "Stil" der 1960er und 1970er Jahre, ohne Integriertes im Audio, aber LM317er in der Spannungsversorgung) war das messtechnisch kein Problem (siehe z.B. die Messung der Schaltung ohne den Aü oben).

Grüße
Heiko
Zitieren
#10
Wann in den Rundfunkmodulen das Schlichtmodell der virtuellen Masse verwendet wurde, und wann man mehr Aufwand getrieben hat, hab ich auch noch nicht verstanden.
Hier aber mal die Schaltung, die im W696B verwendet wird. Im V682 oben scheint da noch der Widerstand und irgendwas, was ihn überbrückt, drin zu sein. Von dem hab ich aber leider garnix.


Angehängte Dateien
.pdf   ANT-W696B.pdf (Größe: 178.76 KB / Downloads: 11)
Zitieren
#11
Ich finde die Beschaltung der Ausgangstransistoren sehr merkwürdig.
So fließt ja überhaupt kein Ruhestrom durch die Gegentaktendstufe.


Angehängte Dateien Thumbnail(s)
   
Zitieren
#12
Was auch noch auffällt in dem W696B ist, dass die Mittelspannung nach beiden Seiten abgeblockt wird, also nach V+ und nach Masse. Oft wird das auch nur von der Mittelspannung nach Ground gemacht (hab ich bisher so gemacht). Aus Gründen der Symmetrie scheint ein Abblocken nach beiden Spannungen aber sinnvoll zu sein.

@janbunke Die Endstufe steht ja nicht für sich, sondern ist in einen Regelkreis eingebunden. Sie ist in der Gegenkopplung des OPV, der Ube ausregelt.
Zitieren
#13
(21.02.2026, 12:47)tubbyshifi schrieb: @janbunke Die Endstufe steht ja nicht für sich, sondern ist in einen Regelkreis eingebunden. Sie ist in der Gegenkopplung des OPV, der Ube ausregelt.

Das ist mir schon klar, daß dahinter die Gegenkopplung greift, aber trotzdem habe ich so eine merkwürdige Schaltung noch nie gesehen. 
Warum macht man das so?
Gegenkopplung ist übrigens auch kein Allheilmittel, das alles wieder glattbügelt.
Zitieren
#14
Ich habe die Schaltung erstmal unkritisch 1 zu 1 übernommen, um die Bedingungen des V682 nachzubilden. Bei kleinen Amplituden fließt der Strom hauptsächlich durch die 75 Ohm, bei größeren Amplituden auch durch die 4.7 Ohm. So sehen die Ströme in den Widerständen in Spice aus (sie sind benannt wie in meinem Schaltplan, also R207, R208, R209 und Rl. Der OPV in der Simulation ist der diskrete, aus Transistoren aufgebaute. 

[Bild: Bildschirmfoto-vom-2026-02-21-13-23-32.png]
Oben: "Große" Eingangsspannung 3V (Amplitude) und f = 1kHz. THD+N liegt in der Simulation bei 0.002271%, das ist natürlich mit Vorsicht zu genießen.

Unten: "Kleine" Eingangsspannung 1V (Amplitude) und f = 1kHz. THD+N liegt in der Simulation bei 0.000083%, ebenfalls mit Vorsicht.
[Bild: Bildschirmfoto-vom-2026-02-21-14-39-54.png]
Zitieren
#15
(21.02.2026, 12:35)janbunke schrieb: Ich finde die Beschaltung der Ausgangstransistoren sehr merkwürdig.
So fließt ja überhaupt kein Ruhestrom durch die Gegentaktendstufe.

Jan,

das ist schon relativ üblich, ich nenne das "geboosterte" OPV-Schaltung. Im Übernahmebereich (d. h. solange die Ausgangsspannung noch zu klein ist für Basisströme der Transistoren, muss der 75-Ohm-Widerstand die äußere Last treiben, das schafft der OPV i. Allg. auch, weil da die Ströme noch gering sind. Dann -- wenn die Spannung höher wird, fängt einer der Transistoren zu leiten an und übernimmt hauptsächlich das Treiben der Last. Das Oszillogramm des OPV-Ausgangs zeigt beim Nulldurchgang einen sehr steilen Verlauf, um dann nach Erreichen der Schleusenspannung flacher zu werden. Einleuchtend ist daher, dass die Qualität des finalen Ausgangssignals von der Slewrate des OPV abhängt.

Dieter
Zitieren
#16
Ein Klassiker unter den Ops, der 709 (A/B109), war sogar intern so aufgebaut, daß die Basen der Ausgangstransistoren mit einander verbunden waren. Der Übernahmeknick im Ausgangssinal wurde durch die Gegenkopplung glattgebügelt, das funktionierte natürlich nur bis zu einer maximalen Signalfrequenz, die durch die eingestellte Verstärkung sowie die Anstiegszeit (abhängig von der äußeren Frequenzkompensation) limitiert, für den Audiobereich aber ausreichend war.
Apropos Spannungsfolger (post #9): Ich hab das generell so gemacht, um einen niederohmigen virtuellen Massepunkt zu bekommen, wenn es denn nicht anders ging (Vorgabe der Stromversorgung zB. aus einem Akku oder anderer, potenzialfreier Stromversorgung). Bei Netzspeisung sollte man aber stets die sauberere Lösung mit einer von vornherein symmetrischen Versorgungsspannung (Mittelangezapfter Trafo oder 2 separate Sekundärwiclungen und ein Spannungsregler im positiven und negativen Zweig ) anstreben. Ich hatte seinerzeit, Anfang der 80er, für die Labornetzteile bei uns im Betrieb einen kleinen Vorsteckzusatz gebaut, der so einen Spannungsfolger enthielt (741er mit nachgeschalteten komplementären Leistungstransistoren), das Teil hatte sich damals gut bewährt (unsymmetrische Belastbarkeit ca. 0.5A bei +/- 15V).

Gruß Holger
Zitieren
#17
Bei den ganzen Rundfunkmodulen war es aber Usus, eine einfache 24V-Versorgung mäßiger Qualität vorauszusetzen. Daher hat jeder Konstruktör seine eigene Brummsiebung, sonstige Filterung, Stabilisierung und eben virtuelle Masse etc. in jede Kassette bzw. auf jede Karte gebaut.

Und bei jedem schauts dann eben anders aus.
Zitieren
#18
Mal eine generelle Frage:

Nehmen wir an, wir haben einen OPV, der eine starke Ausgangsstufe hat, sodass wir die Endstufe mit den zwei Transistoren weglassen können. Welche Eigenschaften sind kritisch, um diese Mitkopplung zu realisieren?

Grüße
Heiko

PS: Komme die Woche nicht zum Tüfteln. Aber ich halte euch auf dem laufenden, bis ich eine gute Lösung habe für meine Zwecke. Kann ab und an mal dauern.
Zitieren


Gehe zu:


Benutzer, die gerade dieses Thema anschauen: 1 Gast/Gäste