Meine Revox B77 MKI hat ein Problem mit der stabilisierten 21V Spannungsversorgung.
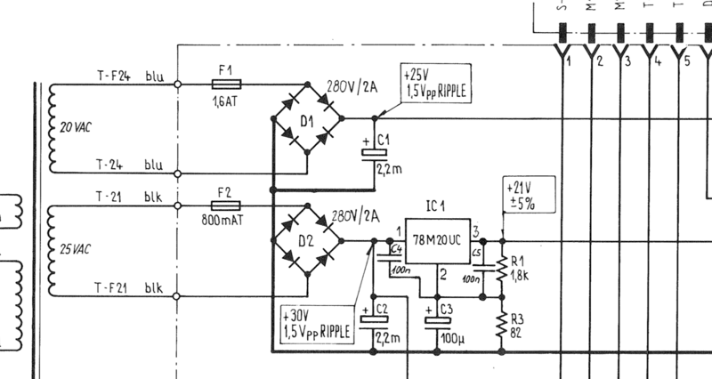
Ich messe an der Audio-Verbindungs-Platine an P13 28V. Dort sollten aber 21V zu messen sein. Auf der Laufwerksplatine messe ich 26V unstabilisierte Versorgungsspannung. Laut SM sind dort 24V bis 26V okay.
Am Netzteil 1.177.310.00 (das ohne dem C4) habe ich folgendes neu gemacht:
2x Elko 2200µF
1x Elko 100µF
Nachdem ich dann die 28V gemessen hatte, habe ich R1 1,8k Ohm und R3 88 Ohm ausgelötet und nachgemessen. Beide in Ordnung.
Daraufhin habe ich mir den 78M20 Spannungsregel besorgt und diesen heute auch noch gewechselt.
Die 28V stabilisierte Spannung zeigt sich davon aber unbeeindruckt, die bleibt einfach bei 28V statt 21V.
Vom Trafo aus gemessen habe ich 22,9 Wechselspannung an T-21 und T-F21 gemessen. Die Revox habe ich auf 240V gestellt.
Aktuell ist mir schleierhaft, wo das Problem liegen kann. Jemand eine Idee? Meine gekauften 78M20 werden wohl doch kein Fake sein?
Ich messe an der Audio-Verbindungs-Platine an P13 28V. Dort sollten aber 21V zu messen sein. Auf der Laufwerksplatine messe ich 26V unstabilisierte Versorgungsspannung. Laut SM sind dort 24V bis 26V okay.
Am Netzteil 1.177.310.00 (das ohne dem C4) habe ich folgendes neu gemacht:
2x Elko 2200µF
1x Elko 100µF
Nachdem ich dann die 28V gemessen hatte, habe ich R1 1,8k Ohm und R3 88 Ohm ausgelötet und nachgemessen. Beide in Ordnung.
Daraufhin habe ich mir den 78M20 Spannungsregel besorgt und diesen heute auch noch gewechselt.
Die 28V stabilisierte Spannung zeigt sich davon aber unbeeindruckt, die bleibt einfach bei 28V statt 21V.
Vom Trafo aus gemessen habe ich 22,9 Wechselspannung an T-21 und T-F21 gemessen. Die Revox habe ich auf 240V gestellt.
Aktuell ist mir schleierhaft, wo das Problem liegen kann. Jemand eine Idee? Meine gekauften 78M20 werden wohl doch kein Fake sein?
Gruß André
